千百年来,中国经历了多少艰难困苦的险阻,都一一挺了过来。2020年,一场没有硝烟的战争悄然打响,防控疫情,刻不容缓。原本应该热闹的街道变得冷清,重要路口也设有专人看管,来往路人皆要量体温,国家进行了封城行动。虽然不能像医护人员那样亲自为国家做贡献,但待在家中,不四处走动对防止疫情传播也是另一种帮助。
为了同学们以及周边的家人能更清楚的了解新型冠状病毒共同防疫,大数据学院数据1902班在3月4日展开了以“易”起防疫,家的温馨为主题的线上完满班级活动。

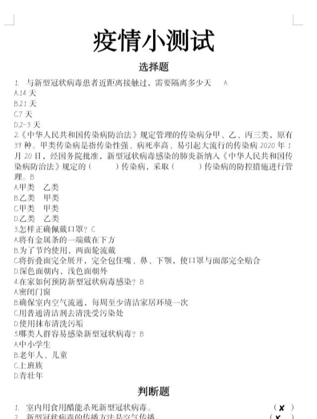
疫情小测试
共同防疫,人人有责。为了了解同学们及其家人对新型冠状病毒基本常识的知晓程度,班干部准备了一份疫情小测试,组织同学们及其家人进行填写。不但了解了基本的知识,也让家人知道了更加科学合理的防疫方法。

观看防疫视频
目前,防控疫情已经到了关键时刻,同学们和家人一起观看防疫视频。“迎着风,向前走,黎明的那道光会越过黑暗打破一切恐惧。”2003年非典来袭,钟南山作为总指挥,奋战在抗击病毒的最前线。“把重病人都送到我这里。”这句话,铿锵有力,掷地有声。17年后,84岁的他又披挂上阵。白衣逆行,国士无双。最美逆行者,身着白衣,心有锦缎,不计报酬。
做“守护者”,就是担使命,保安康。做“修行者”,就是宅其身,报道行。做“识途者”,就是要做到游必有方。没有一个冬天不可逾越,没有一个春天不会到来。上下同欲者胜,风雨同舟者赢。众志成城,同舟共济,一起期待春天的到来。
“2020年,美好才刚开始,虽然没有期待中的圆满,但幸福一定不会缺席,疫情也会尽快退去。一场疫情,让我们居家不出,有了更多的时间陪伴家人。虽然没有在学校时的作业和课堂,但我们自己也要怀揣努力和上进,不断学习。好好待在家里也是我们对防疫的一种帮助。”
——数据1902班姚远
“只争朝夕,不负韶华。“宅”在家里的这些日子,我们也不能放任匆匆的时间流去,没有老师的监督,我们也要自律。今天完满班级组织了我们观看了防疫视频,我也想为抗击疫情做些贡献,对我们来说,“宅”在家里就是为社会抗击疫情出的最好的一份力。”
——数据1902 韩冰洋